国家级重点中等职业学校 全国德育工作先进集体 湖北省优质中等职业学校 武汉市文明单位 武汉市国际理解教育示范校
湖北省中等职业教育示范性学校 全国职业院校学生管理50强 武汉市校风标杆校 武汉市群众满意学校 武汉市艺术教育先进单位
首 页 学校要闻 清廉学校 招生信息 德育天地 教研动态 人培方案 资讯中心 实训就业 名师风采 金牌学生
首页 >> 通知公告 设为首页 加入收藏 在线下载 宣传视频  
校务公开
学校简介 领导关怀
学校荣誉 校园文化
机构设置 现任领导
规章制度
党纪党规
供销先锋
数字校园
两学一做
文明创建
职 教 周
质量报告
小记者园地
学生资助
学生社团
榜样风采
第二课堂
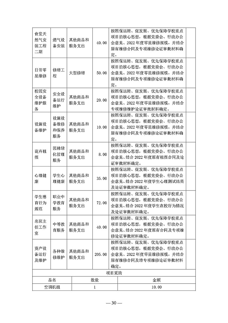
武汉市供销商业学校2023年单位预算
来源:武汉供销商业学校     发布时间:2023-02-23     阅读:5851    

武汉市供销商业学校 校址:武汉市洪山区南湖大道南湖路特1号 招生热线:027-87389752

学校网址:https://www.whsgxsx.cn/ 鄂ICP备10008486号-2 公安部备案号:42011102001531 技术支持:达昌技术发展有限公司

Copyright ©2016-2025 武汉市供销商业学校版权所有